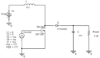
Ejercicio. En el convertidor de la figura se necesita que la tensión de salida sea
de 25V con un rizado máximo de 454.54 mV. Suponiendo que la frecuencia de
conmutación del MOSFET es de 20KHz, determinar analíticamente el resto de
los parámetros del convertidor y mediante PSPICE simular su comportamiento.
Solución: Entregable4.doc
Entregable4.ppt
domingo, 25 de noviembre de 2007
Entregable 4 de Electrónica de Potencia
Publicado por
Wido
en
4:00
Suscribirse a:
Enviar comentarios (Atom)
No hay comentarios:
Publicar un comentario